①大一要卷绩点,大学四年绩点最低往往都在大一(挂科也是)保研|留学都在这里埋了坑
②大一成为积极分子(大二成为发展对象,大四转正)、拿驾照🪪过四级、过计算机二级、普通话(🉑️选
③从大一开始每天背50个单词,四六级、考研英语、雅思你都能轻松搞定
④大一最好拿到校级荣誉、奖学金(大一最容易拿,且这是选调的条件之一)
⑤大一细读「学生手册」,搞清法学院是怎么评奖评优保研的(不明白的问学长学姐
⑥大二要过六级(要刷到550+,它会给你带来很多惊喜!有时间要学法律英语
⑦大三上学期必须明确未来去向,考研、考公还是就业?
…字数限制 详见图
❷法学生进入体制的19次机会
国考、京考、省考、选调生(定向)考试、国家直属事业单位、地方事业单位、高校招考(行政岗、辅导员...)、各地方人才引进、军队文职、大学生村官、三支一扶、西部计划、特岗教师、国家电网、国家烟草、中石化、银行秋招、银行春招、社区工作者
❸高含金量的法律竞赛
①“挑战杯”全国大学生课外学术科技作品竞赛 6月左右
②全国法科学生未来法治学生论坛 6月左右
③全国大学生环境资源模拟法庭大赛 6月左右
⑤“贸仲杯”国际商事仲裁模拟仲裁庭辩论赛 8月左右
(字数限制 详见图)
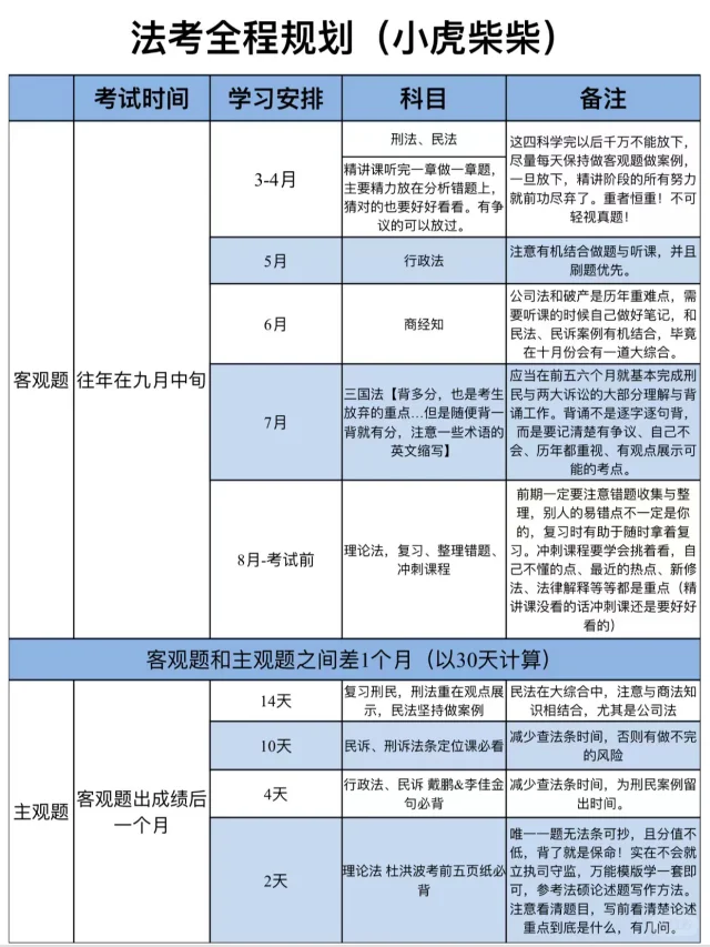
❹法考保姆级规划
❺如何建立初步职业规划?
①选律师—大后期英雄🦸先苦后甜
E人+家境好or家人是律师or肯吃苦or名校
②选法检—稳定+讲奉献+有地位
人缘好+家境一般or非名校or不愿意
③选申博—后期英雄+能兼律师
性格内敛+家境较好+对法学研究有浓厚兴趣
④选法务—成长性小,但相对轻松
女生+不想太吃苦+追求自由+想搞副业
⑤如何选对职业?
工具:微基因WeGene
了解自己才能找到适合自己的,做一个基因检测向内探索,比如我言语记忆能力弱、空间记忆能力弱、积极情感程度弱、抗职业倦怠能力弱,但自己抗焦虑能力、情景记忆能力、情感表达能力等不错,根据这些能更好地做出职业选择
❻能考的复合型证书
①四六级 6月②计算机二级 3/6/9/12月
③Catti 6月④雅思托福 每月2-4次
⑤LEC 5月/11月












