昊梵体育网
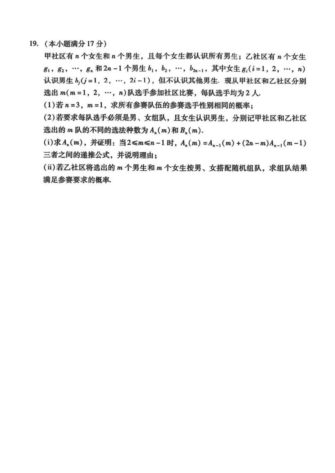
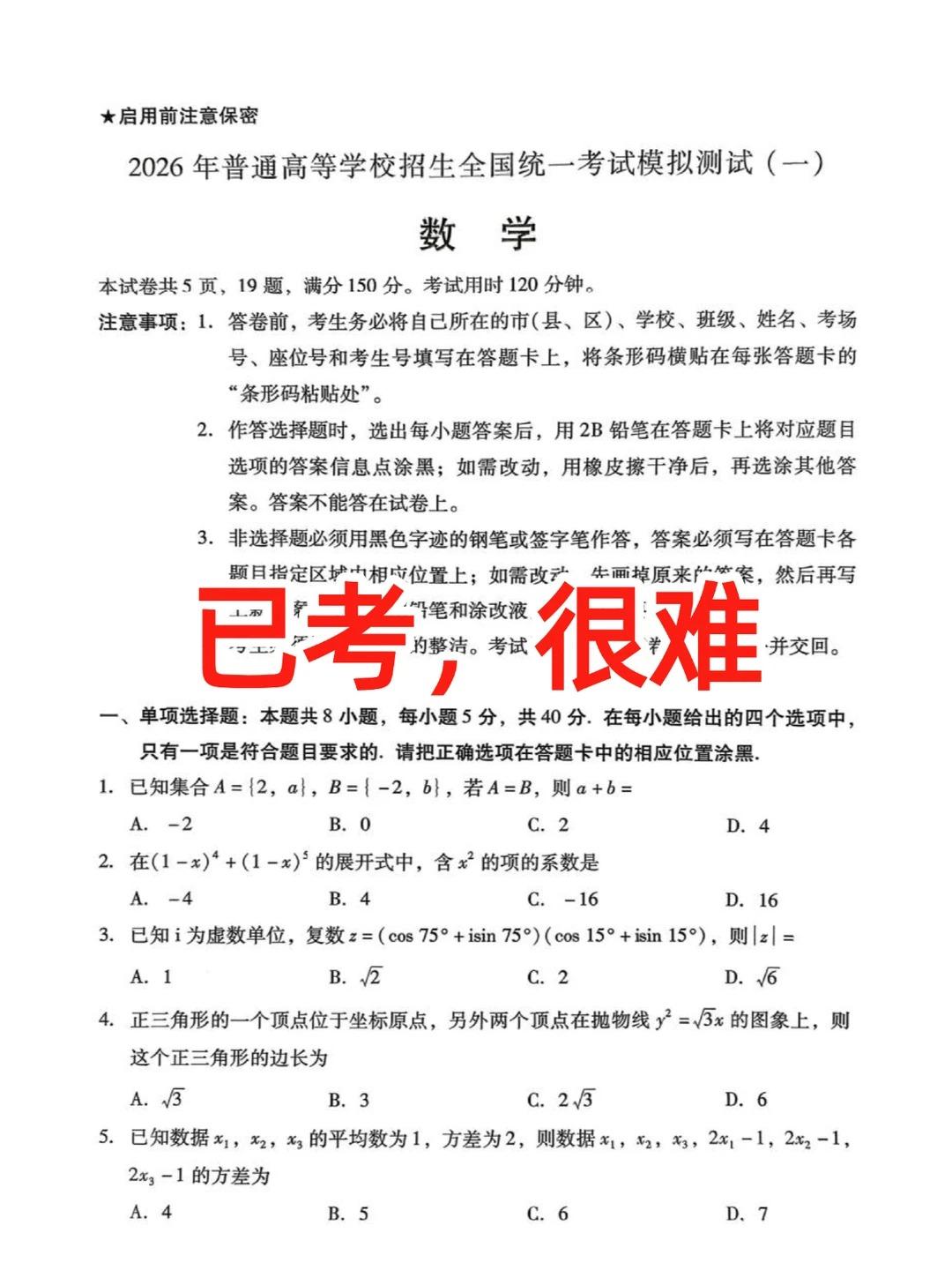
这套卷子,太值得高三生好好研究了。【0094】广东一模每年的质量都很高...
2026-03-27 12:55:21
赵礼显得练练
生活
这套卷子,太值得高三生好好研究了。【0094】广东一模每年的质量都很高,有详细答案解析!可以下载打印~
热门分类
体育赛事
体育
NBA
国际足球
中国足球
亚洲杯
科比
综合体育
CBA
推荐
热榜
军事
社会
明星八卦
娱乐
财经
科技
汽车
历史
国际
游戏
动漫
公益
搞笑
商业
互联网
数码
房产
家居
时尚
科学探索
职场
育儿
股票
教育
影视
情感
热点
中国军情
武器
中国南海
投资
楼市
大咖秀
外汇
创业
风口
SUV
豪车
概念车
优惠
新能源
美国
欧洲
朝日韩
俄罗斯
孕期
街拍
恋爱攻略
婚姻
正能量