昊梵体育网

湖南三梯铁路织网 2030通枢纽新格局 湖南正以三梯次铁路布局重塑交通格局,构

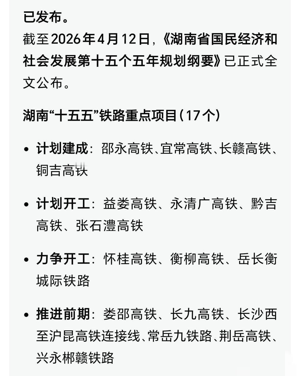
湖南三梯铁路织网 2030通枢纽新格局

湖南正以三梯次铁路布局重塑交通格局,构建高效联通的现代化路网。第一梯队(必建/建成)含邵永、宜常、长赣、铜吉铁路,总投资超1500亿元,已开工或年内落地,是国家“八纵八横”骨干通道的关键补段。第二梯队(在建/推进)覆盖益娄、永清广、黔吉等7条线路,2026—2028年分批开工,形成多点衔接的区域网。第三梯队(研究/待建)含娄邵改造、岳长衡城际等,为中长期战略储备。

这三层梯队按“骨干先通、区域补位、长远赋能”推进,到2030年将实现高铁里程突破3500公里,全省“市市通350km/h高铁”。长赣、邵永等骨干线通车后,长沙至赣州缩至2小时,湘西北与成渝、湘南与粤港澳湾区形成1—1.5小时快速圈;益娄、澧张等线补齐断点,激活武陵山文旅带与产业带;怀桂、兴永郴赣等长线布局,支撑未来区域均衡与生态文旅开发。

三梯次路网全面落地后,湖南将从“十字节点”升级为国家级枢纽,强化长株潭都市圈辐射,带动湘东、湘西、湘南协同发展,为全省经济增长与区域融合注入持久动能。