昊梵体育网
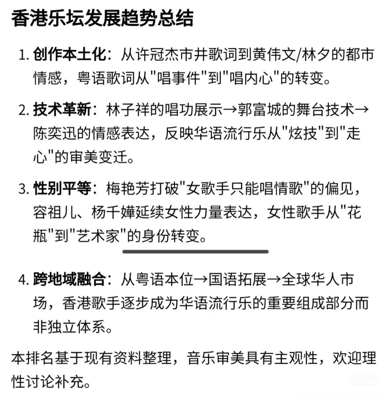
香港乐坛1970年以来十大歌手排行榜:你最喜欢哪一位?
2026-04-12 22:08:24
乐萱乐坛
社会
香港乐坛1970年以来十大歌手排行榜:你最喜欢哪一位?
猜你喜欢
谁是全球最富有的音乐人?音乐行业的顶级巨星早已不只是表演者,许多人都打造出了
2026-04-08
睿诚评世界
标签:
泰勒·斯威夫特
杰斯·麦卡兰
音乐业
美妆
欧美明星
谢娜官宣5月5日个人成都演唱会!很震惊吧。你一定没想过她出过4本专辑!2006
2026-04-12
憨豆在努力
标签:
演唱会
谢娜
成都
乘风2026
当红女星
汪苏泷给陈楚生演唱会送来了花篮。不仅很漂亮,还是楚生的应援色,全部以红色花为底
2026-04-10
天曼说娱乐
标签:
陈楚生
演唱会
汪苏泷
陈楚生演唱会伟大无需多言!陈楚生开场全程高能,实景舞台+电影级叙事拉满诚意,把
2026-04-11
沛萍闲聊娱乐
标签:
陈楚生
演唱会
酷狗音乐上今天的数据歌迷人数,刘德华593.3万,张学友540.7,黎明43.
2026-04-12
新梅独角兽
标签:
张学友
刘德华
酷狗音乐
只想一生跟你走
张远送陈楚生上海演唱会的花篮来了!刷到了张远送生哥的花篮。很别致、很有生机的
2026-04-11
天曼说娱乐
标签:
张远
陈楚生
演唱会
上海
陈楚生招摇真来了陈楚生招摇上桌等了这么久终于等到陈楚生唱招摇的现场,耳机里循环了
2026-04-12
娱秀奶奶
标签:
陈楚生
耳机
陈楚生演唱会《暗夜》首唱太撩人了。《暗夜》现场绝了!舞台上微醺的电子律动,配
2026-04-11
天曼说娱乐
标签:
暗夜
陈楚生
演唱会
我只要你
热门分类
体育赛事
体育
NBA
国际足球
中国足球
亚洲杯
科比
综合体育
CBA
推荐
热榜
军事
社会
明星八卦
娱乐
财经
科技
汽车
历史
国际
游戏
动漫
公益
搞笑
商业
互联网
数码
房产
家居
时尚
科学探索
职场
育儿
股票
教育
影视
情感
热点
中国军情
武器
中国南海
投资
楼市
大咖秀
外汇
创业
风口
SUV
豪车
概念车
优惠
新能源
美国
欧洲
朝日韩
俄罗斯
孕期
街拍
恋爱攻略
婚姻
正能量