昊梵体育网
子希趣事的文章
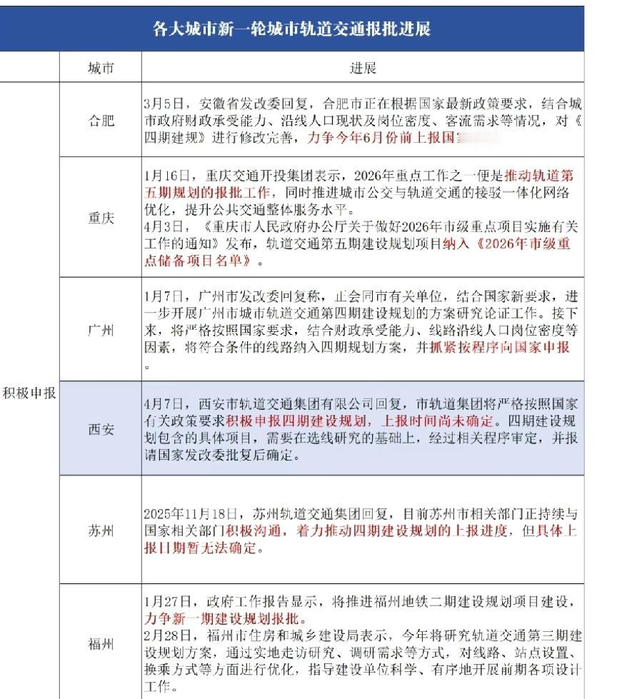
西安地铁四期最新消息,目前西安地铁四期正在调整规划,待调整规划后再上班国家发改委
2026-04-13 10:36
子希趣事
西安地铁四期最新消息,目前西安地铁四期正在调整规划,待调整规划后再上班国家发改委
关中凡客:西安地铁四期最新消息,目前西安
2026-04-13 10:36
子希趣事
关中凡客:西安地铁四期最新消息,目前西安
兴平是陕西较早成立的县级市,曾经是陕西工业重镇,有很多大型国有企业: 1.陕西柴
2026-04-12 21:38
子希趣事
兴平是陕西较早成立的县级市,曾经是陕西工业重镇,有很多大型国有企业: 1.陕西柴
关中凡客:兴平是陕西较早成立的县级市,曾
2026-04-12 21:38
子希趣事
关中凡客:兴平是陕西较早成立的县级市,曾
交大创新港在咸阳的北校区叫创新港咸阳新区,之所以不叫校区而是叫新区,是因为这个项
2026-04-12 13:33
子希趣事
交大创新港在咸阳的北校区叫创新港咸阳新区,之所以不叫校区而是叫新区,是因为这个项
关中凡客:交大创新港在咸阳的北校区叫创新
2026-04-12 13:33
子希趣事
关中凡客:交大创新港在咸阳的北校区叫创新
沣东自贸园为什么没有发展起来?
2026-04-10 10:43
子希趣事
沣东自贸园为什么没有发展起来?
兴化集团老厂区搬迁后的土地划到兴平高新区了。随着老厂区生产功能迁往榆林,原址将腾
2026-04-06 18:36
子希趣事
兴化集团老厂区搬迁后的土地划到兴平高新区了。随着老厂区生产功能迁往榆林,原址将腾
不出意外,咸阳西高速口又临时管控了!
2026-04-06 08:56
子希趣事
不出意外,咸阳西高速口又临时管控了!
谁说李白只会写诗,李白也是全才: 1.李白会写词,被称为百代词曲之祖,尤其是忆秦
2026-04-05 20:46
子希趣事
谁说李白只会写诗,李白也是全才: 1.李白会写词,被称为百代词曲之祖,尤其是忆秦
投资20亿的杉杉奥特莱斯落户西咸新区,很多人质疑西咸新区人口数量不足,有没有足够
2026-04-04 18:34
子希趣事
投资20亿的杉杉奥特莱斯落户西咸新区,很多人质疑西咸新区人口数量不足,有没有足够
西咸新区行政化还有可能吗?
2026-04-01 20:55
子希趣事
西咸新区行政化还有可能吗?
西安交大最近好消息不断,先是在120周年校庆上收到校友们13亿的个人捐助,紧接着
2026-04-01 08:37
子希趣事
西安交大最近好消息不断,先是在120周年校庆上收到校友们13亿的个人捐助,紧接着
西安在硬科技六大领域的竞争力分析
2026-03-31 11:49
子希趣事
西安在硬科技六大领域的竞争力分析
咸阳高新区因为毗邻沣西新城交大创新港的绝佳地理位置,在承接与协同西安产业发展方面
2026-03-31 10:12
子希趣事
咸阳高新区因为毗邻沣西新城交大创新港的绝佳地理位置,在承接与协同西安产业发展方面
第一页
作者信息
子希趣事
感谢大家的关注
分类: 社会
热门分类
体育赛事
体育
NBA
国际足球
中国足球
亚洲杯
科比
综合体育
CBA
推荐
热榜
军事
社会
明星八卦
娱乐
财经
科技
汽车
历史
国际
游戏
动漫
公益
搞笑
商业
互联网
数码
房产
家居
时尚
科学探索
职场
育儿
股票
教育
影视
情感
热点
中国军情
武器
中国南海
投资
楼市
大咖秀
外汇
创业
风口
SUV
豪车
概念车
优惠
新能源
美国
欧洲
朝日韩
俄罗斯
孕期
街拍
恋爱攻略
婚姻
正能量