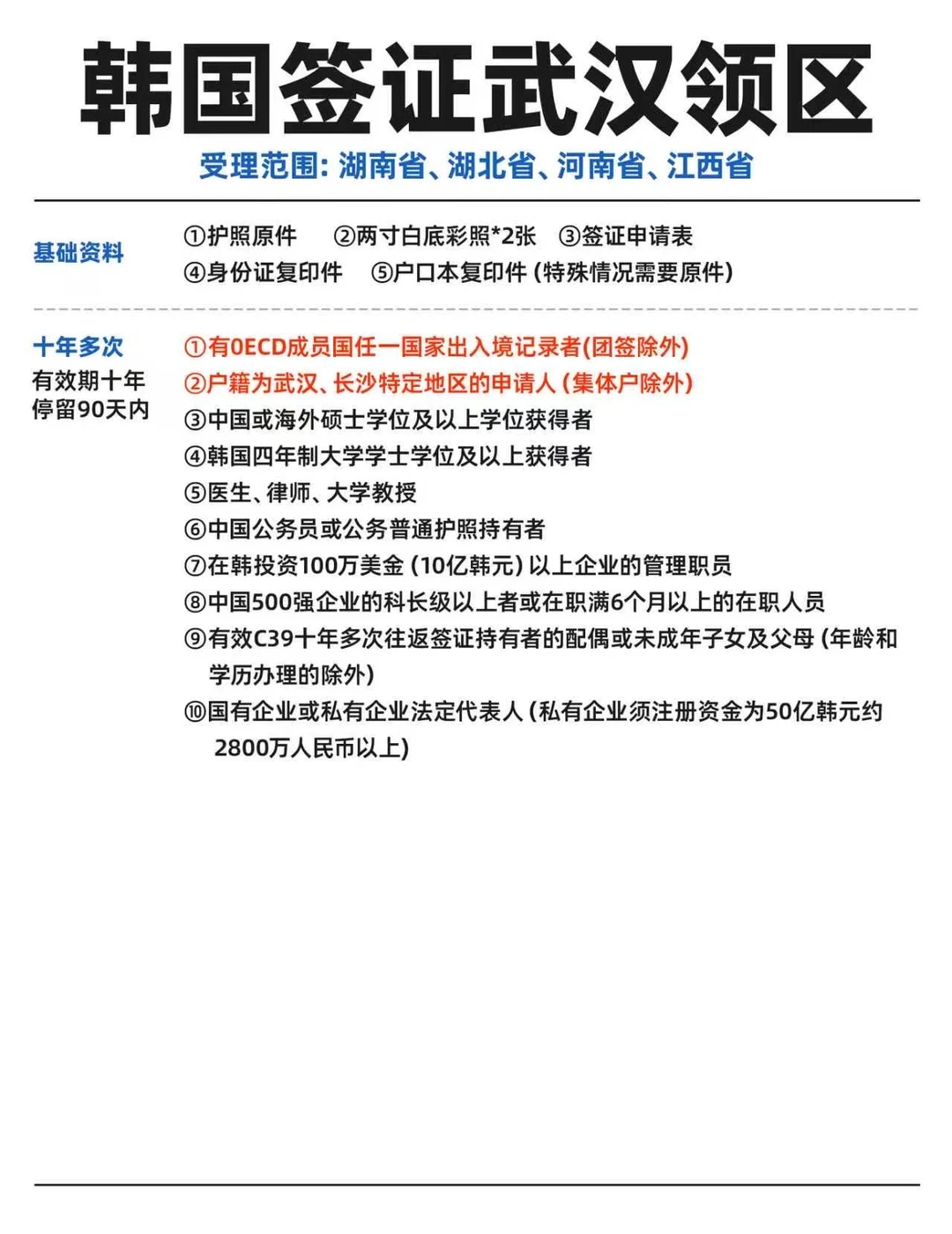
📋通用基础资料(所有签证都要!)
1. 护照原件(有效期6个月以上,空白页2页以上)
2. 两寸白底彩照2张(近3个月拍摄,尺寸3.54.5cm)
3. 签证申请表(可提前填写,现场也能填)
4. 身份证复印件(正反面印在同一张A4)
5. 户口本复印件(特殊情况需要原件)
✈️单次签证(有效期3个月,停留90天内)
适合第一次去韩国、短期旅游/探亲的宝子
经济证明材料(3选2,满足任意2项即可)
① 近6个月银行卡流水原件(建议余额1w+)
② 近6个月社保缴纳流水
③ 近6个月个人所得税完税证明
学生党专属通道(在读/毕业1年内可用父母材料)
① 大学生:学信网学籍报告 + 父母经济材料
② 中小学生:在读证明/学生证复印件 + 父母经济材料
⚠️ 用父母材料提供关系证明:户口本原件/出生证明原件
🛫五年多次签证(有效期5年,每次停留90天内)
1. 四年全日制本科以上在读生/毕业生
2. 近6个月社保+税单+近6个月工资流水
3. 支付宝芝麻分780分以上优质用户
4. 未满17周岁/年满55周岁以上
5. 访问过韩国记录者(团签/担保签可能需补经济材料)
6. 持医疗观光签证访韩者(近一年内消费诊疗费200万韩元以上)
7. 个人资产200w以上(房产证原件+发票/冻结存款证明+流水)
8. 有效C39五年多次往返持有者的配偶/未成年子女/父母
9. 中小学教师/大学(含专科)专职讲师
✨十年多次签证(有效期10年,每次停留90天内)
高含金量签证,满足任意1项即可申请:
1. 有OECD成员国任一国家出入境记录者(团签除外)
2. 户籍为武汉、长沙特定地区的申请人(集体户除外)
3. 中国/海外硕士学位及以上获得者
4. 韩国四年制大学学士及以上学位获得者
5. 医生、律师、大学教授
6. 中国公务员/公务普通护照持有者
7. 中国500强企业科长级以上/在职满6个月以上在职人员
8. 有效C39十年多次往返持有者的配偶/未成年子女/父母

