昊梵体育网
经历日韩的文章
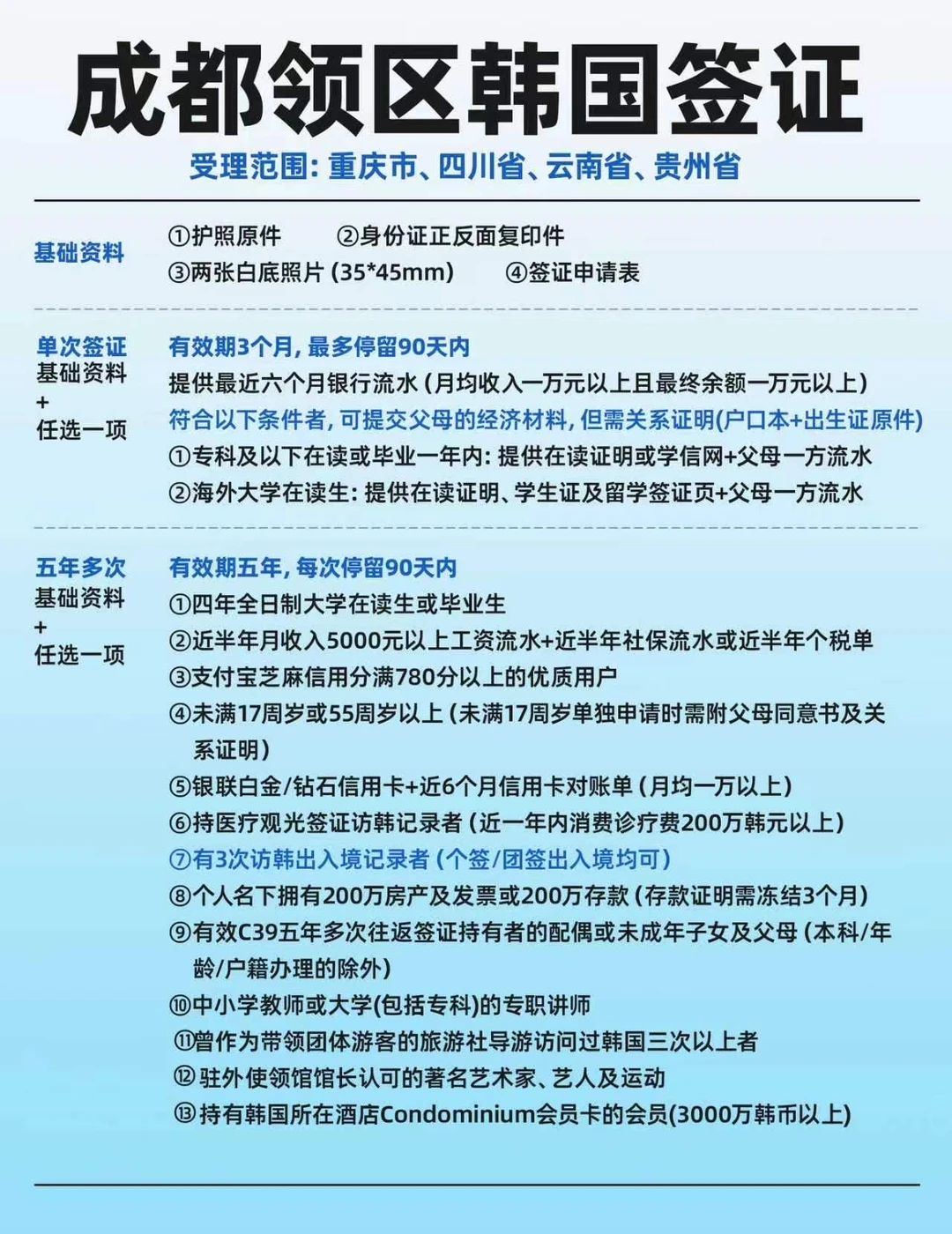
韩国签证成都领区材料/要求/受理范围全整理
2026-04-11 18:40
韩国签证成都领区材料/要求/受理范围全整理
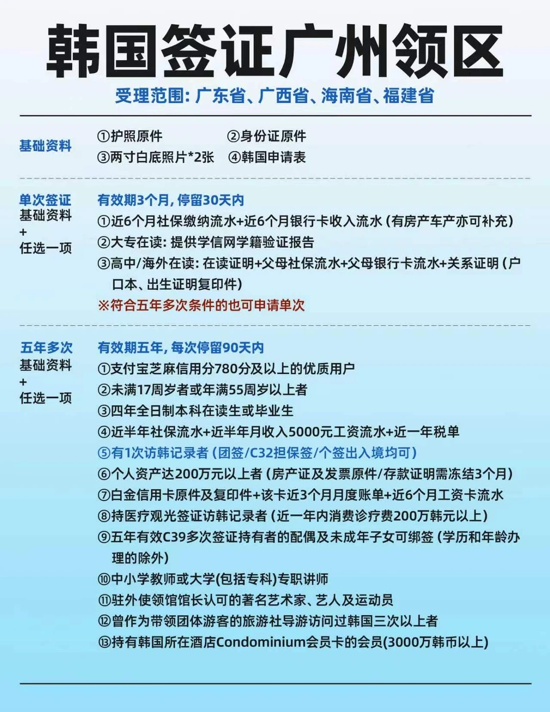
广东/广西/海南/福建!韩国签证看这篇就
2026-04-11 18:05
广东/广西/海南/福建!韩国签证看这篇就
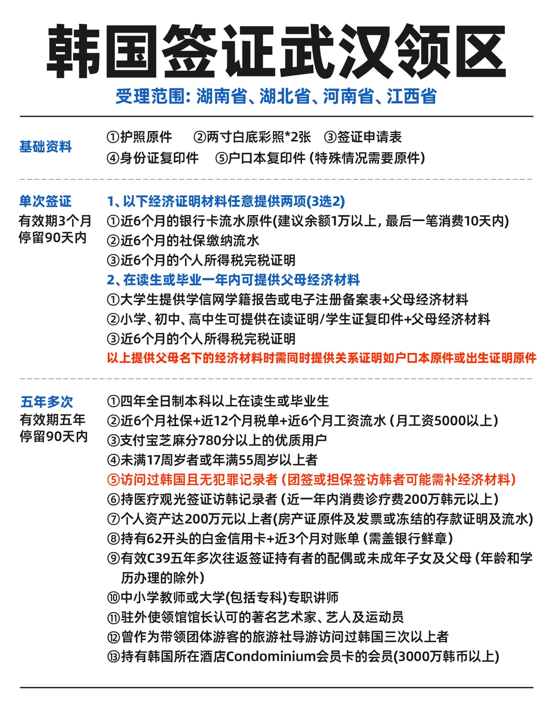
武汉领区韩国签证!单次/5年/10 年一次讲清
2026-04-07 18:59
武汉领区韩国签证!单次/5年/10 年一次讲清
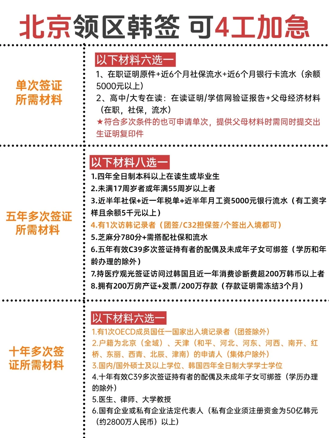
北京领区韩签攻略🔥4工加急太香了!
2026-04-03 18:56
北京领区韩签攻略🔥4工加急太香了!
上海领区韩国签证🔥3工加急出签攻略
2026-04-02 23:02
上海领区韩国签证🔥3工加急出签攻略
韩国 5 年 / 10 年签新政🔥这波真的赢麻
2026-03-30 23:03
韩国 5 年 / 10 年签新政🔥这波真的赢麻
刚刚!3.26起韩国签证新政策落地
2026-03-27 23:05
刚刚!3.26起韩国签证新政策落地
韩国3人成团签保姆级攻略!4-7月赴韩看必看
2026-03-27 23:46
韩国3人成团签保姆级攻略!4-7月赴韩看必看
重庆/四川/云南/贵州!韩国签证条件全整理
2026-03-26 23:03
重庆/四川/云南/贵州!韩国签证条件全整理
韩国加急签证新规,单次/五年参考
2026-03-25 23:02
韩国加急签证新规,单次/五年参考
终于找到能拼团签的渠道了!!
2026-03-25 00:00
终于找到能拼团签的渠道了!!
辽宁领区韩国签证,五年17种条件可选
2026-03-15 23:02
辽宁领区韩国签证,五年17种条件可选
东北三省日本签证,单次/多次怎么签
2026-03-11 18:03
东北三省日本签证,单次/多次怎么签
韩国团签差一
2026-03-10 18:43
韩国团签差一
韩国团签求拼
2026-03-09 23:03
韩国团签求拼
韩国签证三工加急,着急出签选择!
2026-03-08 23:01
韩国签证三工加急,着急出签选择!
韩国团签差一
2026-03-07 23:02
韩国团签差一
求小韩团签搭子
2026-03-06 23:53
求小韩团签搭子
韩国签证广州领区材料清单参考
2026-03-04 23:03
韩国签证广州领区材料清单参考
韩国团签拼团
2026-02-28 16:52
韩国团签拼团
第一页
下一页
作者信息
经历日韩
感谢大家的关注
分类: 国际
热门分类
体育赛事
体育
NBA
国际足球
中国足球
亚洲杯
科比
综合体育
CBA
推荐
热榜
军事
社会
明星八卦
娱乐
财经
科技
汽车
历史
国际
游戏
动漫
公益
搞笑
商业
互联网
数码
房产
家居
时尚
科学探索
职场
育儿
股票
教育
影视
情感
热点
中国军情
武器
中国南海
投资
楼市
大咖秀
外汇
创业
风口
SUV
豪车
概念车
优惠
新能源
美国
欧洲
朝日韩
俄罗斯
孕期
街拍
恋爱攻略
婚姻
正能量