在路上,一位朋友问:“这是一幅什么功能的电路图?”
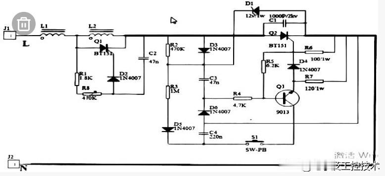
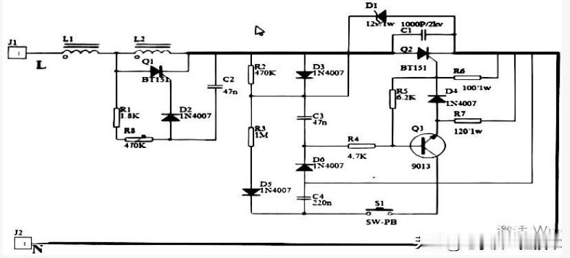
我打开他发来的这张电路图,发现曾相识见过。这是一张220V交流电动钉枪的可控硅触发控制电路,其核心是利用双向可控硅实现电机的无触点开关控制,以此替代传统机械开关,提高寿命与可靠性。
电路的基本工作过程如下:当交流电处于正半周时,会经电阻R3向电容C4充电,同时通过C3触发三极管。不过,若此时按钮未按下,三极管不会有反应。
当交流电处于负半周时,电容C3通过电阻R3继续给C4充电。按下按钮后,C4通过三极管快速放电,电阻R6、R7两端电压升高,产生一个高脉冲触发Q2导通,线圈电流快速上升。
由于充电速度较慢,只有在按钮松开后C4才能继续充电,C4的放电时间即为输出的脉冲时间。
各位老铁若有补充,可在评论区讨论、留言。


