昊梵体育网

泳池的水线啊的文章

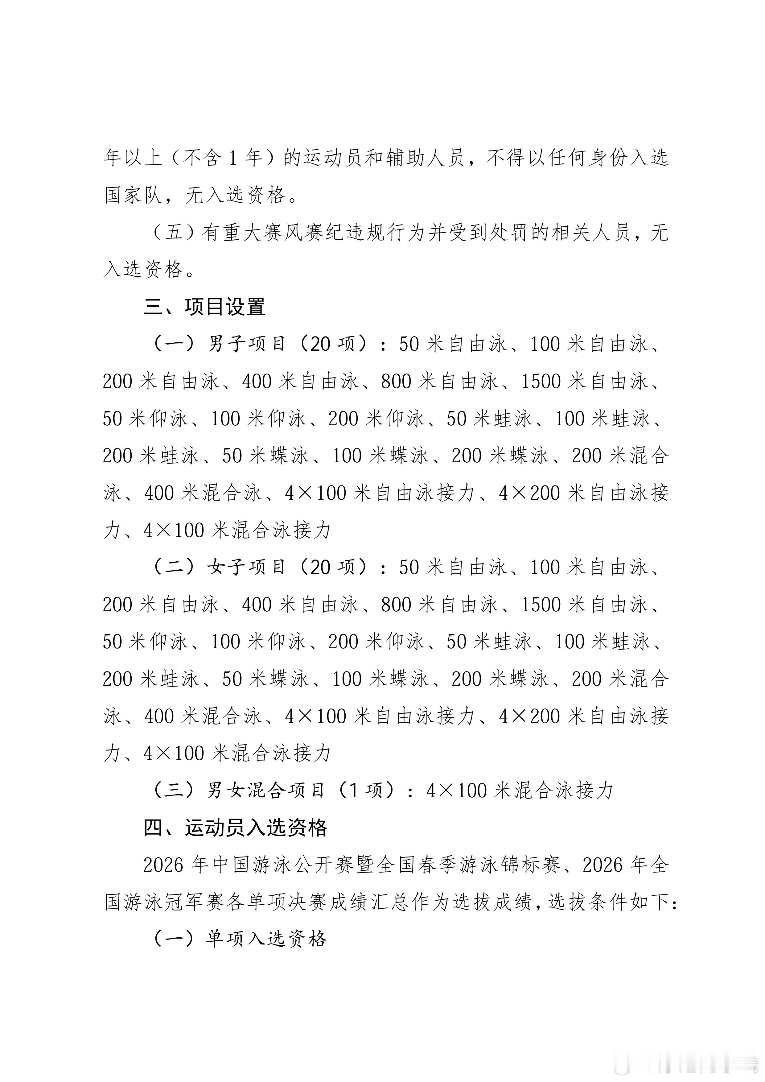
2026爱知名古屋亚运会 游泳项目选拔办法公布【选拔依据】2026年中国游泳公开

2026爱知名古屋亚运会 游泳项目选拔办法公布【选拔依据】2026年中国游泳公开

2026爱知名古屋亚运会 游泳项目选拔办法公布【选拔依据】2026年中国游泳公开
水线记录time📝亚洲男子各单项历史前十选手*部分成绩暂未获得世界泳联认证,成

水线记录time📝亚洲男子各单项历史前十选手*部分成绩暂未获得世界泳联认证,成

水线记录time📝亚洲男子各单项历史前十选手*部分成绩暂未获得世界泳联认证,成
水线记录time📝亚洲女子各单项历史前十选手*部分成绩暂未获得世界泳联认证,成

水线记录time📝亚洲女子各单项历史前十选手*部分成绩暂未获得世界泳联认证,成

水线记录time📝亚洲女子各单项历史前十选手*部分成绩暂未获得世界泳联认证,成
2026年全国游泳冠军赛比赛时间:2026.06.16-2026.06.21比赛

2026年全国游泳冠军赛比赛时间:2026.06.16-2026.06.21比赛

2026年全国游泳冠军赛比赛时间:2026.06.16-2026.06.21比赛
2026爱知名古屋亚运会 根据日本游泳选拔赛(3.19-3.22)结果,日本泳协

2026爱知名古屋亚运会 根据日本游泳选拔赛(3.19-3.22)结果,日本泳协

2026爱知名古屋亚运会 根据日本游泳选拔赛(3.19-3.22)结果,日本泳协
2026年中国游泳公开赛 男子800米自由泳决赛成绩🏅张展硕 07:44.45

2026年中国游泳公开赛 男子800米自由泳决赛成绩🏅张展硕 07:44.45

2026年中国游泳公开赛 男子800米自由泳决赛成绩🏅张展硕 07:44.45
2026年中国游泳公开赛 女子400米自由泳决赛A组成绩🏅PALLISTER

2026年中国游泳公开赛 女子400米自由泳决赛A组成绩🏅PALLISTER

2026年中国游泳公开赛 女子400米自由泳决赛A组成绩🏅PALLISTER
2026年中国游泳公开赛 女子400米自由泳决赛B组成绩李家萍 04:08.87

2026年中国游泳公开赛 女子400米自由泳决赛B组成绩李家萍 04:08.87

2026年中国游泳公开赛 女子400米自由泳决赛B组成绩李家萍 04:08.87
2026年中国游泳公开赛 男子200米个人混合泳决赛A组成绩🏅PETRIC W

2026年中国游泳公开赛 男子200米个人混合泳决赛A组成绩🏅PETRIC W

2026年中国游泳公开赛 男子200米个人混合泳决赛A组成绩🏅PETRIC W
2026年中国游泳公开赛 男子200米个人混合泳决赛B组成绩余宗达 02:03.

2026年中国游泳公开赛 男子200米个人混合泳决赛B组成绩余宗达 02:03.

2026年中国游泳公开赛 男子200米个人混合泳决赛B组成绩余宗达 02:03.
2026年中国游泳公开赛 男子200米仰泳决赛A组成绩🏅COETZE Piet

2026年中国游泳公开赛 男子200米仰泳决赛A组成绩🏅COETZE Piet

2026年中国游泳公开赛 男子200米仰泳决赛A组成绩🏅COETZE Piet
2026年中国游泳公开赛 女子50米蝶泳决赛A组成绩🏅WALSH Gretch

2026年中国游泳公开赛 女子50米蝶泳决赛A组成绩🏅WALSH Gretch

2026年中国游泳公开赛 女子50米蝶泳决赛A组成绩🏅WALSH Gretch
2026年中国游泳公开赛 女子50米蝶泳决赛B组成绩杨王诗雅 26.76 龚真琦

2026年中国游泳公开赛 女子50米蝶泳决赛B组成绩杨王诗雅 26.76 龚真琦

2026年中国游泳公开赛 女子50米蝶泳决赛B组成绩杨王诗雅 26.76 龚真琦
2026年中国游泳公开赛 男子50米蝶泳决赛A组成绩🏅PONTI Noè 22

2026年中国游泳公开赛 男子50米蝶泳决赛A组成绩🏅PONTI Noè 22

2026年中国游泳公开赛 男子50米蝶泳决赛A组成绩🏅PONTI Noè 22
2026年中国游泳公开赛 男子50米蝶泳决赛B组成绩林宇宸 24.18 丁宇洋

2026年中国游泳公开赛 男子50米蝶泳决赛B组成绩林宇宸 24.18 丁宇洋

2026年中国游泳公开赛 男子50米蝶泳决赛B组成绩林宇宸 24.18 丁宇洋
2026年中国游泳公开赛 明天比赛的秩序单来啦

2026年中国游泳公开赛 明天比赛的秩序单来啦

2026年中国游泳公开赛 明天比赛的秩序单来啦
2026年中国游泳公开赛 女子1500米自由泳决赛成绩🏅李冰洁 16:00.6

2026年中国游泳公开赛 女子1500米自由泳决赛成绩🏅李冰洁 16:00.6

2026年中国游泳公开赛 女子1500米自由泳决赛成绩🏅李冰洁 16:00.6
2026年中国游泳公开赛 男子400米自由泳决赛A组成绩🏅张展硕 3:41.5

2026年中国游泳公开赛 男子400米自由泳决赛A组成绩🏅张展硕 3:41.5

2026年中国游泳公开赛 男子400米自由泳决赛A组成绩🏅张展硕 3:41.5
2026年中国游泳公开赛 男子400米自由泳决赛B组成绩曲冠朋 3:52.22

2026年中国游泳公开赛 男子400米自由泳决赛B组成绩曲冠朋 3:52.22

2026年中国游泳公开赛 男子400米自由泳决赛B组成绩曲冠朋 3:52.22
2026年中国游泳公开赛 女子100米蝶泳决赛B组成绩龚真琦 58.46吕卓 5

2026年中国游泳公开赛 女子100米蝶泳决赛B组成绩龚真琦 58.46吕卓 5

2026年中国游泳公开赛 女子100米蝶泳决赛B组成绩龚真琦 58.46吕卓 5